为了更好的体验,请使用竖屏浏览

解码23省份碳达峰方案:高技术制造业增加值比重广东目标最高

来源:南方都市报 作者:汪陈晨 03-31 01:33

  近日,国务院总理李强在主持召开新一届国务院第一次全体会议上再次提出,要深入推进环境污染防治,持续改善生态环境质量,积极稳妥推进碳达峰碳中和。

  中国的碳达峰碳中和目标在2020年提出。次年,中央层面成立碳达峰碳中和工作领导小组,正式提出双碳顶层设计“1+N”政策体系,筹备多年的全国碳市场也在同一年启动。

  南都记者留意到,今年两会的第二天(3月5日),国家发改委向全国人大提交的《关于2022年国民经济和社会发展计划执行情况与2023年国民经济和社会发展计划草案的报告》显示,2022年碳达峰碳中和“1+N”政策体系构建完成,重点领域碳达峰实施方案和配套保障措施制定出台,“碳达峰十大行动”也在扎实推进。2023年将继续按照“1+N”政策体系部署,立足我国资源禀赋,坚持先立后破,科学把握推进节奏,有计划分步骤实施“碳达峰十大行动”。

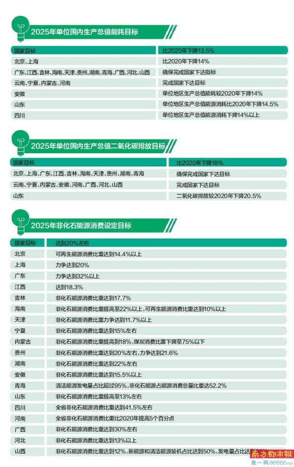
  今年初,随着广东省人民政府印发《关于印发广东省碳达峰实施方案的通知》,全国已经有23个省(自治区、直辖市)制定并发布了本地区的碳达峰实施方案,全国碳达峰“政府工作规划”进一步清晰。南都记者统计北京、上海、广东、天津、江西、吉林、云南、海南、宁夏、内蒙古、贵州、湖南、安徽、青海、山东、四川、河南、新疆、广西、河北、山西等21个省(自治区、直辖市)碳达峰规划后发现,各省份2025年和2030年的单位国内生产总值能耗、单位国内生产总值二氧化碳排放这两项主要目标,都达到或高于国务院此前发布的《2030年前碳达峰行动方案》提及的目标。

  A 非化石能源消费比重 天津、山西设定目标最低

  过去十年,中国的绿色低碳转型已取得显著进展。2012年-2021年,国内单位GDP二氧化碳排放下降约34.4%,累计节能约14亿吨标准煤,相当于少排放二氧化碳37亿吨。下一个十年,则将见证碳达峰目标的实现。

  根据国务院此前印发的《2030年前碳达峰行动方案》(以下简称《行动方案》),“十四五”期间碳达峰的主要目标是产业结构和能源结构调整优化取得明显进展,重点行业能源利用效率大幅提升,煤炭消费增长得到严格控制,新型电力系统加快构建,绿色低碳技术研发和推广应用取得新进展,绿色生产生活方式得到普遍推行,有利于绿色低碳循环发展的政策体系进一步完善。到2025年,非化石能源消费比重达到20%左右,单位国内生产总值能源消耗比2020年下降13.5%,单位国内生产总值二氧化碳排放比2020年下降18%,为实现碳达峰奠定坚实基础。到2030年,非化石能源消费比重达到25%左右,单位国内生产总值二氧化碳排放比2005年下降65%以上,顺利实现2030年前碳达峰目标。

  南都记者对比发现,从2025年和2030年的单位国内生产总值能耗、单位国内生产总值二氧化碳排放这两项主要目标来看,各省(自治区、直辖市)的目标都达到或高于国务院发布的《2030年前碳达峰行动方案》中的目标。

  不过,作为减碳的重点项目,在非化石能源消费比重这项上,各省份给自己设定的目标任务有较大的区别。《行动方案》提出,非化石能源消费比重到2025年和2030年将分别达到20%和25%左右。南都记者对比发现,吉林、天津、宁夏、内蒙古、安徽、山东、河北、山西这几个省提出的2025年非化石能源消费比重的目标低于国家20%的数值,其中,天津的数值最低,为11.7%,其次是山西,目标是12%。对于2030年的非化石能源消费比重目标,上述几个省中,除内蒙古外,目标也低于国家25%的数值,其中最低的还是天津和山西,分别是16%和18%。

  也有不少省(自治区、直辖市)提出的非化石能源消费比重目标远高于《行动方案》中的目标值。广东、海南、青海、四川、广西五个地区,提出的2030年的非化石能源消费比重目标都高于《行动方案》中的25%,其中广东和广西目标为35%左右,四川的目标为43.5%左右,海南、青海提出的目标最高,分别为54%左右和55%左右。

  B 强化顶层设计、建议结对帮扶

  中国环境保护组织公众环境研究中心主任马军告诉南都记者,各省份在非化石能源占比目标和各省份的资源禀赋是相关的,“有些地区非化石能源的资源禀赋相对有限,所以它的提高就会有一定的难度;还有一些后发地区主要承担能源保供的责任,非化石能源的比例也不容易降下来。”

  马军表示,应该通过全国一盘棋去促进发展,通盘考虑如何解决资源禀赋、能源保供的问题,“包括领跑地区应该如何去支持后发地区,这都是需要以一盘棋去考虑的。如果大家都齐步走,容易导致一刀切的问题。”

  对此,《行动方案》中也指出,坚持全国一盘棋,强化顶层设计和各方统筹。各地区要准确把握自身发展定位,结合本地区经济社会发展实际和资源环境禀赋,坚持分类施策、因地制宜、上下联动,梯次有序推进碳达峰。

  其中,京津冀、长三角、粤港澳大湾区等区域要发挥高质量发展动力源和增长极作用,率先推动经济社会发展全面绿色转型。长江经济带、黄河流域和国家生态文明试验区要严格落实生态优先、绿色发展战略导向,在绿色低碳发展方面走在全国前列。中西部和东北地区要着力优化能源结构,按照产业政策和能耗双控要求,有序推动高耗能行业向清洁能源优势地区集中,积极培育绿色发展动能。

  在马军看来,中东部相对发达的地区,应该争取和西南等非化石能源资源禀赋较好的地区形成结对帮扶,“就像是扶贫的那种帮扶一样,这些地区实际上是可以把自己的人才、技术、资金的优势,帮助到西部”。

  马军举例,筹备北京冬奥期间,为了实现绿色冬奥,确保所有的冬奥场馆都将使用上百分之百的绿色电能,国家电网公司建设了目前世界上最先进的柔性直流电网工程——张北柔性直流电网,这就是张家口和北京结对的案例。

  C 海南2030年全面禁止销售燃油汽车

  绿色交通也成为碳达峰任务的重要指标。《行动方案》提出,到2030年,城区常住人口100万以上的城市绿色出行比例不低于70%。据了解,绿色交通出行量包括采用城市轨道交通、公共汽电车、自行车和步行等绿色交通方式的出行量。

  针对这个领域,北京提出,到2025年中心城区绿色出行比例达到76.5%,2030年中心城区绿色出行比例力争达到78%。上海到2025年,中心城绿色交通出行比例将达到75%,到2035年达到85%。广东计划到2030年城区常住人口100万以上的城市绿色出行比例不低于70%。

  电动车保有量也被各省份列为重点项目。到2025年,北京的目标是新能源汽车累计保有量力争达到200万辆,上海目标是燃料电池汽车应用总量突破1万辆、个人新增购置车辆中纯电动车辆占比超过50%。到2030年,广东的目标是电动乘用车销售量力争达到乘用车新车销售量的30%以上。

  海南在绿色交通上设定的目标是各省份中最高的。海南目标是2025年公共服务领域和社会运营领域新增和更换车辆使用清洁能源比例达100%。到2030年,全岛全面禁止销售燃油汽车。除特殊用途外,全省公共服务领域、社会运营领域车辆全面实现清洁能源化,私人用车领域新增和更换新能源汽车占比达100%。

  马军告诉南都记者,在普及新能源车的同时同步实现能源结构的调整,如果两者能够结合就能有效形成对交通运输的脱碳,“现在虽然一些地区上了很多新能源车,但是由于我们的整个电力结构还是以火电为主的,所以脱碳的实际效果还是非常有限。那后续就是这两个方向需要同步,我们是期待看到能结合起来。”

  对于海南的高目标,马军表示,海南作为一个海岛相对封闭,在岛上可以更快普及电动车,它也可以比较集中地在全岛建设充电桩这样的基础设施,这些都是海南的优势。

  此外,马军还提出,新能源车动力电池后续的回收再利用也很关键,“这些电池上还要运用到很多稀有金属,这些资源在全球其实都是比较有限的,而且分布特别不均匀。这方面都需要做更多的技术研发投入。”

  D 高技术制造业增加值比重广东目标最高

  除农业、工业外,各省也都在行动方案中提出推动产业升级,促进高新技术产业发展。在公布高技术制造业增加值比重的地区中,广东提出的目标最高。

  广东提出,到2025年,高技术制造业增加值占规模以上工业增加值比重提高到33%;海南提出,到2025年,旅游业、现代服务业、高新技术产业增加值占地区生产总值的比重分别达到12%、35%、15%,其中现代服务业增加值占服务业比重达到54%,占地区生产总值比重达到35%以上;宁夏提出,到2025年,规上工业战略性新兴产业增加值比重超过20%,高技术制造业增加值比重达到10%。

  E 上海生活垃圾回收利用率目标最高

  另一个和大众息息相关的减碳项目是循环经济。《行动方案》中提出,到2025年,城市生活垃圾分类体系基本健全,生活垃圾资源化利用比例提升至60%左右。到2030年,城市生活垃圾分类实现全覆盖,生活垃圾资源化利用比例提升至65%。

  在上述21个省、自治区、直辖市的实施方案中,上海的生活垃圾回收利用率的目标最高,其次是北京、天津。上海提出,到2025年,全市生活垃圾回收利用率达到45%、资源化利用率达到85%以上,全面实现原生生活垃圾零填埋。北京、天津提出在2025年生活垃圾资源化利用率提升至80%。

  广东提出,到2030年,城市生活垃圾资源化利用比例达到65%以上,全省规模以上工业用水重复利用率提高到90%以上。

  马军告诉南都记者,在全球来看,垃圾分类都是很困难的,“只有少数地区可以说是真正建成的,比如日本、韩国、中国的台湾地区也大体上实现了,他们都有相对比较一致的路径。大体上都要撤桶并站、分时投放、监督,这样的三个关键措施只要到位,基本上就可以大体建成。上海就在这个方向上率先行动了,苏州的经验也表明,这个事情是可以在中国社会经济的条件下完成的,而且是可以给各地借鉴的。”

  F 这两类地区绿色金融改革走在前列

  《行动方案》还提出,要完善绿色金融评价机制,建立健全绿色金融标准体系。商道融绿董事长、中国责任投资论坛理事长郭沛源告诉南都记者,中国人民银行、财政部等七部委在2016年联合印发了《关于构建绿色金融体系的指导意见》,经过了六七年的时间,绿色金融已经进入了全面快速发展的阶段。“虽然国内的绿色金融总量发展很快,每年都在增长,但是在整个金融市场的占比还不到10%,结构也相对单一:绿色信贷占绝大多数,债券其次,然后是基金。”此外,在这一领域仍然缺乏长期的资金,“现在很多绿色的资金,都是期限结构比较短,我们需要更多的这个长期投资人去推进。”在标准和信息披露方面,也需要得到改善。

  在郭沛源看来,实现碳达峰碳中和是需要大量资金的,绿色金融是重要的工具,从投资风险来看也需要金融机构关注。“从风险的角度来说,金融机构如果不注意到结构的调整,不用碳排放、资产碳强度这样的新指标来评估资产质量的话,可能会面临风险。所以从促进融资和风险管理这两个角度来看的话,有必要把碳达峰实施方案和绿色金融相结合。”

  各省份在《行动方案》的基础上也提出了绿色金融政策。郭沛源告诉南都记者,国内在绿色金融领域走在前列的区域分为两类。一类是被列为绿色金融改革创新试验区的七省九地,包括浙江、江西、广东、贵州、新疆、甘肃和重庆;还有一类是深圳、上海和北京,“虽然他们不是绿色金融改革试验区,但也专门就绿色金融出台了一些具体的政策。比如深圳以立法的方式推出了《深圳经济特区绿色金融条例》推进绿色金融发展,上海和北京也有相应的政策,所以这两个大类的地区,是走在前列的。”

  郭沛源解释称,环境、应对气候变化是有公共问题属性的,收益不仅仅是财务收益,而是会对全社会都产生收益,“这种外部性的特征,就会在一定程度上降低这类资金的财务回报,所以需要发挥公共资金的特性。这种做法其实国内外都有,比如十多年前,英国成立了英国绿色投资银行,用政府的资金去促进绿色投资。”

  从各省份实施方案来看,也有鼓励引进国际资金和境外投资者的制度,同时有鼓励国内金融机构向“一带一路”等领域的绿色项目投资。《海南省碳达峰实施方案》提出,进一步完善海南合格境外有限合伙人(QFLP)制度,引进国际资金和境外投资者参与气候投融资活动。天津提出,鼓励金融机构按市场化原则持续加强对“一带一路”等领域绿色项目的金融服务,推进“一带一路”投资合作绿色转型。

  采写:南都记者 汪陈晨

  策划/统筹:甄芹 田爱丽